日期:2025-10-02 12:30:00

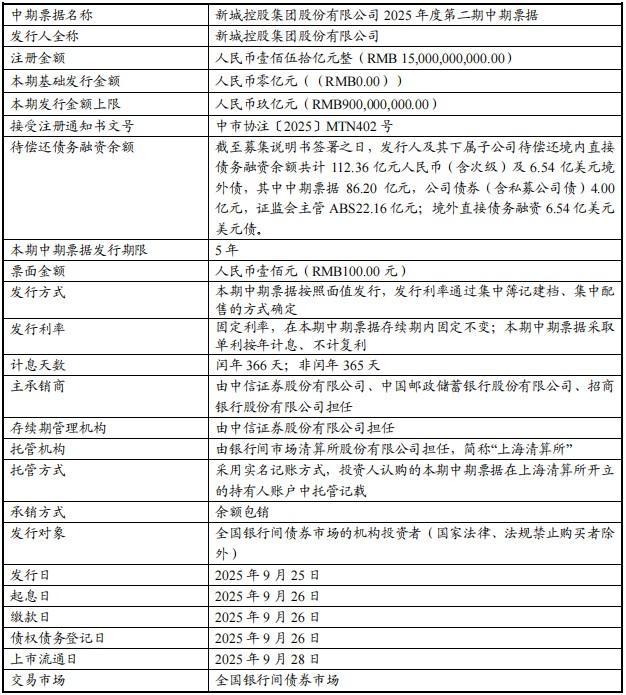
久期财经讯臻富配资臻富配资,新城控股集团股份有限公司(简称“新城控股”,601155.SH)发布2025年度第二期中期票据申购说明及募集说明书。
经中国银行间市场交易商协会批准,新城控股集团股份有限公司将在全国银行间债券市场公开发行“新城控股集团股份有限公司2025年度第二期中期票据”(以下简称“本期中期票据”)。
本期中期票据主要条款如下:


本期中期票据的申购区间确定为2.50%-3.50%。
募集资金用途:本期中期票据发行基础规模人民币0亿元,发行金额上限人民币9亿元臻富配资,拟置换发行人用于偿还“22新城控股MTN002”债务融资工具本金的自有资金9亿元。
海量资讯、精准解读,尽在新浪财经APP
昊天优配提示:文章来自网络,不代表本站观点。