日期:2025-07-10 14:35:23
受全球经济下行与“少子化”冲击宏琳优配,高等院校削减预算、关停院系、裁撤专业及教职员工的消息频现。在此背景下,面对持续的运营压力,削减行政人员数量、压缩编制规模,已成为一批高校优化人员结构的首要切入点。
对于中国高校而言,此类优化还是落实《中华人民共和国高等教育法》相关要求的具体体现。该法明确提出:高等学校根据实际需要和精简、效能的原则,自主确定教学、科学研究、行政职能部门等内部组织机构的设置和人员配备。
高校裁员潮,涌向行政岗!
据《澳大利亚金融评论报》(The Australian Financial Review)报道,澳洲高等教育界近期再掀“震荡”:由于学生需求下降等政策的影响,四分之一的大学正在进行大规模的成本削减举措,至少2200个岗位面临被裁减的风险。

图片来源:澳大利亚金融评论报。
蒙纳士大学高等教育政策专家安德鲁·诺顿对此表示,大学正受到多种外部因素的共同冲击,他们对此几乎无能为力。
面对学生需求下滑、政策收紧与国际生源萎缩的多重夹击,澳洲高校的裁员浪潮仅是全球高等教育困局的缩影。类似的结构性压力同样席卷英国高校,尤其在行政人力成本优化方面,多所知名高校均采取了更激进的举措。
“裁掉400名全职人员,包括教师和行政人员,占教职工总数的7%。”这是今年1月28日,英国卡迪夫大学(Cardiff University)为缓解3000万英镑的财务危机而公布的削减方案内容。同样面临财务困境的爱丁堡大学去年宣布,计划削减约200名行政员工,目标是节省大约1000万英镑的成本。校长彼得·马修森承认,行政架构重组是应对“支出增速持续超越收入”的重要策略。东英吉利大学计划裁减近六分之一的教职员工,仅行政服务部门就至少减员90人。
从机构裁撤到占比优化:宏琳优配
行政精简再深化
视线回到国内。反观中国高校,行政精简的探索早已展开。
内江职业技术学院2024年果断缩减行政机构9个、减少行政人员49名;2024年4月,东北大学工商管理学院召开行政机构优化动员部署会,强调要优化学院行政机构,将现行的13个部门整合精简为5个部门;无锡城市职业技术学院2022年发布关于该校整改情况的通报提到,梳理全校各学院(部)、各部门的现状及亟需解决的问题,下一步的举措包括“精简行政部门人员编制”;2015年,复旦大学对机关科室编制进行“瘦身”,校院两级管理人员比例从超过2∶1变为1∶1,不少行政人员被“下放”到基层院系;2009年新学期开学后,武汉科技大学中南分校(现更名为武昌理工学院)宣布实施“大部制”改革,改革后,20多个行政部门经合并和合署办公后精简为10个;广州大学在2004年就率先开启了行政人员精简之路,将当时428名机关行政人员压缩至300人(不含校领导、协理员、挂职人员)。
《现代大学治理体系视域下高校行政机构改革创新路径探究》一文中指出,通过对37所一流大学建设高校2012—2016年间行政人员数量的对比发现,约35%的高校行政人员数年增长率为负。这一数据充分表明,在这一时期,相当一部分中国高校已经敏锐地意识到行政人员规模优化的重要性,并采取了相应措施来控制行政人员数量的增长。

图片来源:《现代大学治理体系视域下高校行政机构改革创新路径探究》。
2024年底,教育部网站更新的2023年教育统计数据,为我们清晰勾勒出中国高校教职员工结构的变化趋势。
从上表数据可看出,近三年高校专任教师数量在持续增加,且增长速度较快,占教职工总数的比例在不断提高;而行政人员数量虽然也在增加,但增长幅度较小,占教职工总数的比例呈下降趋势。中国高校正通过持续扩大专任教师规模、压缩行政人员数量,推动人力资源配置从“行政冗余”向“教学科研核心”的结构性优化。
这一趋势是高校落实“精简效能”原则的体现宏琳优配,并有助于推动治理体系减少行政化、巩固学术本位。
从AI替代到考核变革:
行政增效新路径
高校削减行政人员,其目的并非单纯为了削减而削减。
曾有学者评论称,精简行政机构的最直接与正当的理由是“人浮于事”。但如果高校行政系统的工作人员仍普遍处在格外忙碌的状态,大幅度裁减行政人员只会遭到抱怨和抵触。
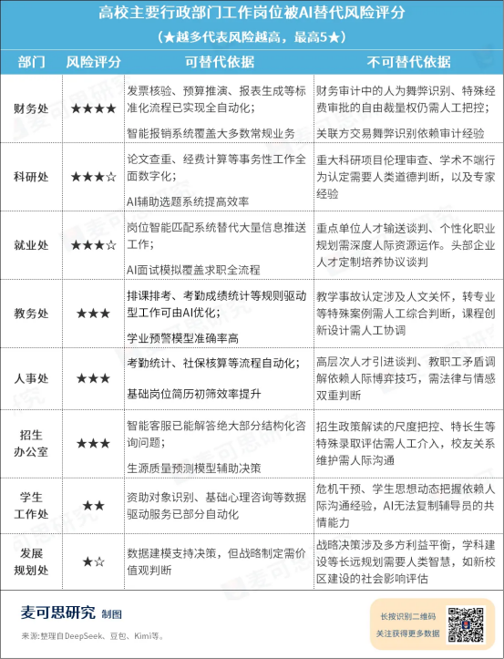
当下,尤其是以DeepSeek为代表的AI技术,成为高校行政管理服务提升效率的有力工具。
麦可思研究曾让DeepSeek对高校各职能部门岗位被AI替代的风险进行评分,整体来看,由于AI可承担大部分规则明确、流程标准化、高频重复操作工作,所以“数据密集型”部门的“风险评分”相对较高。而一些依赖非结构化沟通、创造性决策完成任务的部门被替代风险评分相对更低。

另外,一些高校已在探索多元化的考核方式,用以评价行政人员的工作表现。
一所西部985高校的管理学院在2024年春季学期行政人员大会上宣布,将面向行政人员实行末位淘汰制。还有高校在其《行政管理人员年度绩效考核办法》中明确,对行政管理人员的考核内容包括日常考勤、全院满意度测评和院领导奖惩,各部分内容将折算成系数用于年终绩效的计算。其中,每位行政人员的全院满意度测评由全院教职工打分。
未来高校行政人员结构的优化,将持续回应社会环境变迁与高等教育发展需求。这一动态进程既蕴含机遇,亦需直面挑战。唯有通过科学规划与审慎推进,方能驱动治理体系转型升级,最终为师生营造更优质的教育生态。
主要参考文献:
[1]教育部网站、各高校网站、澳大利亚金融评论报.
[2]朱珠.现代大学治理体系视域下高校行政机构改革创新路径探究[J].高等农业教育,2023(8)4: 11-19.

声明:麦可思研究原创内容全面开放非盈利目的的转载授权,转载请留言或添加编辑微信获得长期白名单授权(电话或微信搜索18602824882)。转载要求——
1.文首注明“转载于麦可思研究”。
2.转载请在文章发布的24小时后进行。
关注“麦研文选”,获取更多数据——
昊天优配提示:文章来自网络,不代表本站观点。